gimana sobat jagat siap lanjutkan beljarnya yach...
ne lanjutan postingan sebelumnya yach..biar gak terlalu jenuh tak buat terpisah-pisah aja sesuai kebutuhan..
sumbernya tetep dari blognya kang marsonotv yach...ane cuma copas buat belajar..
monggo dilanjut..
- Bagian-bagian dari sebuah blok power supply LCD.
- Fungsi dan cara kerja bagian PFC.
- Contoh cara kerja sebuah sirkit PFC.
- Apakah sirkit PFC dapat dibuang ?
- Cara kerja power supply stand-by dan trobelshuting.
- Power supply stand-by menggunakan STR_A60xx.
- Power supply stand-by menggunakan MIP2H2.
- Memahami cara kerja main power supply (power supply utama) dan trobelshuting.
- Memahami fungsi dan cara kerja sirkit AC DET.
Memahami kerja cara power suply LCD – seri-1
Banyak teknisi kesulitan dalam melacak mencari kerusakan power-suply LCD. Hal ini disebabkan karena mereka “belum memahami cara kerja bagian power-suply secara utuh”. Maka melalui tulisan ini kami ajak para teknisi untuk memahami fungsi dan cara kerja masing-masing bagian dari power-suply
Power-suply LCD layar besar umumnya seperti terlihat pada contoh blok diagram dibawah. Terdiri dari 3 bagian utama, yaitu :
- PFC (Power Factor Correction) - NCP1606, FET, Tranfo PFC, Diode, Elko besar 450v
- Power suply utama - NCP1392, 2 buah FET & Tranfo switching
- Power suply stand-by – NCP1351, FET & Tranfo switching
Sebelum mendalami kerja bagian-bagian power-suply, maka ada beberapa point yang perlu dipahami terlebih dahulu :
PFC :
- Terdiri dari ic PFC kontrol, FET, tranfo PFC, diode, dan elko besar 450v.
- Disini dari diode bridge tidak langsung disambung ke elko besar, tetapi masuk terlebih dahulu ke tranfo PFC.
- PFC bekerja merubah tegangan dc 300v menjadi tegangan dc 390v pada elko besar.
- Pada saat st-by PFC belum bekerja. Maka tegangan pada elko besar hanya 300v.
- PFC baru bekerja setelah “power-on” sehingga tegangan pada elko besar berubah naik menjadi 390v.
- Suply Vcc untuk ic kontrol PFC diberikan dari tranfo st-by lewat “transistor bias” yang dikontrol on-off lewat photo-coupler “start st-by” oleh bagian mikrokontrol yang terdapat pada mother-board.
Power suply st-by :
- Dalam contoh gambar terdiri dari ic SMPS PWM kontrol, FET dan tranfo switching.
- Kadang untuk st-by digunakan ic tunggal seperti jenis STR
- Berfungsi untuk memberikan tegangan st-by (5v) untuk bagian mikrokontrol mother-board
Power suply-utama :
- Terdiri dari ic jenis resonant konverter, 2 buah FET, dan tranfo switching.
- Pada saat st-by power suply-utama belum bekerja.
- Dikontrol on-off oleh bagian mikrokontrol yang terdapat dalam mother-board.
- Jika PFC gagal berfungsi (tegangan elko besar gagal naik menjadi 390v), maka power-suply utama juga tidak mau bekerja (walaupun power sudah “on”)
- Berfungsi untuk memberikan suply pada bagian Inverter dan bagian-bagian lain pada mother-board seperti Panel, Audio amplifier dll (misal tegangan 12v dan 24v)
- Sama seperti bagian PFC - Suply Vcc untuk ic kontrol PFC diberikan dari tranfo st-by lewat “transistor bias” yang dikontrol on-off lewat photo-coupler “start st-by”.
Dari contoh gambar diatas - maka dijumpai ada 3 buah photo-coupler yang masing-masing berfungsi :
- Photo-coupler.1 - untuk jalur umpan balik power-suply st-by
- Photo-coupler.2 - untuk jalur umpan balik power-suply utama
- Photo-coupler.3 - untuk jalur kontrol on-off PFC & Power-suply utama.
- Ada kemungkinan dijumpai ada photo-coupler ke-4. Ini biasanya berfungsi untuk jalur sirkit AC-det (akan dijelaskan pada tulisan selanjutnya)
Pengalaman kami dari kedua macam power suply seperti yang dijelaskan tersebut diatas, maka power suply jenis SMPS jenis PWM yang digunakan untuk st-by saja yang dapat dimodifikasi menggunakan Gacun.
- Jika dipasang gacun biasanya tegangan akan lebih besar dari 5v walaupun VR sudah minimum
- Agar tegangan dapat turun menjadi 5v, maka pasang kabel biru pada photo-coupler. Photocoupler untuk st-by, pada bagian sirkit chasis hot umumnya sudah tersambung langsung ke ground.
- Kadang tegangan output goyang-goyang naik-turun. Maka untuk menghilangkan gangguan ini dapat dipasang beban R 200 ohm/2w pada jalur tegangan 5v ke ground
Memahami power suply LCD - seri.2
Kenapa LCD layar besar membutuhkan sirkit PFC ?
- Listrik PLN merupakan tegangan dan arus yang berbentuk “sinus”.
- Jika beban yang dipasang bersifat resistif seperti misalnya lampu bohlam, setrika listrik, solder, magic jar – maka arus yang mengalir akan tetap berbentuk sinus mengikuti bentuk tegangan. Disini dikatakan tegangan & arus naik-turun bersamaan atau mempunyai phase yang sama dan distribusi arus listrik tidak mengalami masalah
- Berbeda jika beban yang dipasang adalah sirkit penyearah dan elko filter seperti yang digunakan pada power suply tv CRT. Disini arus akan menyedot paling besar saat pengisian elko saja (Imains), sehingga arus dan tegangan tidak satu phase lagi. Hal ini akan menyebabkan semacam gangguan distribusi listrik - misalnya listrik yang tersedia bisa memberikan arus nominal 15A, tetapi dengan adanya pergeseran phase dan tegangan ini, maka akan menyebabkan hanya bisa memberikan misalnya 9A saja.
| Tanpa PFC – beban menyedot arus cukup besar (garis merah) | |
| Dengan PFC – beban menyedot arus lebh kecil |
- Sirkit PFC digunakan untuk memperbaiki gangguan distribusi listrik seperti dijelaskan diatas. Terutama jika power suply menggunakan daya lebih dari 75 watt.
- Dengan PFC maka akan bisa lebih banyak beban terpasang
- Sirkit PFC juga akan meringankan beban distribusi listrik PLN, diameter kabel distribusi bisa lebih kecil
- Bagi produsen (pesawat LCD) – penggunaan PFC akan memberikan efisiensi penggunaan komponen sehingga menjadi lebih kecil dan ringkas.
Memahami power suply LCD – seri 3
Contoh sirkit PFC menggunakan NCP1653.
Cara kerja :
- Sirkit PFC dikontrol on-off oleh mother-board seperti gambar.1 yang terdapat pada bagian cold chasis board power suply.
- Pada saat power-on - “PS.ON” mendapat tegangan 3v dan akan membuat Q09 “on”
- Sinyal kontrol power-on ini selanjutnya dikirim ke kontrol on-off Vcc NCP1396 lewat photo-coupler U1 karena terdapat pada bagian hot chasis board power suply.
- Gambar.2 merupakan bagain dari tranfo st-by
- Jika regulator st-by telah bekerja – maka pada elko C30 selalu ada tegangan sekitar 20v
- Q1 dikontrol on-off lewat photo coupler U1 dari PS.ON
- Pada saat power-on - maka Q1 akan “on” – dan regulator Q10 akan meng-output-kan tegangan 16v untuk Vcc NCP1396 (VC PFC) dan Vcc untuk bagian power suply utama (VC PWM)
- NCP1396A bekerja pada frekwensi 97Khz (NCP1396 pada 100Khz)
- Pin-8 Vcc input dapat bekerja pada tegangan 13.25v hingga 18v
- Pin-3 merupakan sensor input voltage dari tegangan 300v.
- Pin-4 CS merupakan input current sensor untuk over voltage protection.
- Pin-1 FB merupakan input umpan balik agar tegangan 390v stabil dan untuk protek input. Jika tegangan 390v naik melebihi 107% atau kurang dari 8% - maka NCP1653 akan protek
Gambar.3
Trobelshuting jika PFC tidak bekerja - saat power-on tegangan 300v tidak mau berubah menjadi 390v :
- Cek resistor input sensor R23, R22, R1, R3 apakah tidak ada yang nilainya molor
- Cek tegangan suply Vcc 16v pada pin-8
- Jika kapasitor pada pin-2 V Control bocor/short maka NCP1653 tidak akan mau bekerja
- Jika C34 bocor maka NCP1653 tidak mau bekerja
- Jika resistor umpan balik R30, R24, R29 nilai molor atau C25 bocor/short – maka NCP1653 akan protek.
Apakah sirkit PFC dapat dibuang.
Seorang teknisi bertanya : Apakah sirkit PFC dapat dihilangkan
PFC atau Power Factor Correction
- Ketentuan Internasional PFC “wajib” digunakan pada power suply yang membutuhkan power watt besar spt LCD 32” keatas dengan daya 75watt keatas.
- Switching regulator seperti kita ketahui umumnya dibebani langsung oleh kapasitor elko 400v….sehingga dikatakan beban bersifat KAPASITIP.
- Hal ini mengakibatnya terjadinya PERGESERAN PHASE antara ARUS dan TEGANGAN listrik ac. Normal - phase tegangan dan phase arus listrik ac adalah sama…artinya jika tegangan naik…maka arus juga ikut naik…begitu pula sebaliknya.
- Pergeseran phase mengakibatkan beban listrik menjadi lebih berat dibanding beban aslinya. Misalnya pesawat tanpa PFC membutuhkan power 100 watt….maka pergeseran phase mengakibatkan riilnya pesawat menyedot power lebih dari 100 watt…..makin besar pergeseran phase makin banyak menyedot listrik. Sehingga akibatnya konsumen membayar listrik lebih mahal dari sesungguhnya…………Lha kalau ada 1 juta pesawat tanpa PFC….hitung saja berapa kerugian listrik masyarakat.
- PFC digunakan untuk meminimalisasi kerugian seperti ini.
- Sirkit PFC bekerja dengan cara merubah tegangan dc 300v menjadi 385v/400v sebelum diumpankan pd sirkit switching regulator.
Apa akibatnya jika sirkit PFC dibuang :
- Yang pasti pemakai atau konsumen akan membayar biaya listrik lebih mahal.
- Power supply stand-by masih dapat bekerja jika tanpa PFC.
- Mungkin pesawat tetap bisa bekerja normal pada model-model tertentu
- Atau mungkin pesawat tidak mau hidup, karena sirkit Power supply utama atau sirkit Inverter tidak mau kerja. Sirkit hanya mau bekerja jika ada tegangan 400v pada elko besar.
Memahami power suply LCD seri 4.
Power Suply Stand-by
Power suply st-by mempunyai fungsi untuk :- Menyediakan tegangan 5v untuk st-by bagian mikrokontroler mother-board (lokasi cold chasis)
- Menyediakan tegangan suply 20v untuk ic driver PFC dan ic driver power-suply utama (lokasi hot chasis)
Kami berikan disini contoh power suply st-by menggunakan ic tunggal STR-A6069 seperti halnya yang digunakan pada power suply DVD player. Model lain mungkin dijumpai menggunakan ic driver PWM dan FET
- Pada saat st-by power suply bekerja dengan tegangan input 300v pada pin-1 T950
- Tetapi pada saat power-on bekerja dengan input tegangan 390v
- ·umparan sekunder pertama pin 6/7 – 9/10 menyediakan tegangan 5v st-by
- Kumparan sekunder kedua pin 4-5 menyediakan tegangan 20v untuk ic st-by, ic driver PFC dan ic driver power suply utama.
- STR_A6069 akan bekerja jika mendapat suply Vcc 13v hingga 15v
- STRA6069 bekerja pada frekwensi 100khz.
- Saat start-up Vcc mendapat tegangan lewat R967 4.7M dari input 300v. Setelah power-on ganti dapat suply ( di take over) dari T950 lewat D953.
- Agar tegangan output 5v stabil digunakan sirkit umpan balik dari U6 TL431 melalui photocoupler U3 ke pin-FB ic driver.
Trobelshuting jika power suply st-by tidak kerja
- Pastikan bagian output bagian sekunder tidak ada yang short (misalnya diode penyerah short)
- Cek tegangan input 300v
- Cek tegangan atau resistor start-up.
- Cek pin-Vcc tidak short dengan ground
- Cek komponen sirkit umpan balik (TLP dan photocoupler)
Contoh sirkit st-by menggunakan ic driver dan FET
Memahami cara kerja power suply serie STR-A60xx
Mengenal karakteristik seri STR-A60xx akan sangat membantu jika menjumpai kerusakan power suply yang menggunakan ic tsb. IC seri ini digunakan untuk power suply stand-by LCD layar besar atau power suply tunggal pada LCD layar kecil.
- Merupakan ic PWM kontrol
- Didesign bekerja pada frekwensi 67 Khz
- Mempunyai daya :
220v / 90~260v
| |
STR-A6051M
|
16 / 12 watt
|
STR-A6052M
|
20 / 16 watt
|
STR-A6053M
|
24 / 20watt
|
STR-A6059H
|
10 / 8 watt
|
STR-A6061H/HD
|
13 / 11 watt
|
STR-A6062H
|
15 / 13 watt
|
STR-A6069H
|
10 / 8watt
|
STR-A6079H
|
8 / 5 watt
|
- Tegangan Vcc pin-5 agar bisa start min 13.8v – max 16.8v. Kalau over kan menyebabkan protek. Sirkit untuk start-up ada didalam ic sendiri dari pin-7,8, sedang jika power suply sudah bekerja akan diberikan dari tranfo switching lewat D2.
- BR pin-2 untuk monitor tegangan input. Jika tegangan input drops dapat menyebabkan power FET didalam ic rusak. Jika pin-2 tegangan kurang dari 4.45v maka osilator akan berhenti bekerja (brown –out). Dan ic akan re-start bekerja kembali jika tegangan pin-2 lebih dari 5.2v (brown-in).
Trobelshuting jika tidak mau bekerja
- Pastikan bagian sekunder tidak ada yang short.
- Cek tegangan input dc 300v pada elko besar.
- Cek tegangan start Vcc pin-5. Cek pin-Vcc tidak short dgn ground (ic rusak).
- Cek elko C2 (umumnya 47u/50v), R2, D2.
- Cek nilai Ra, Rb tidak molor. Atau cek C10 tidak bocor.
- Cek sirkit umpan balik U51 dan photocpupler.
Memahami cara kerja power-suply Sony KLV-KDL 32BX320
Power suply untuk st-by menggunakan MIP2H2 seperti gambar dibawah.
Tegangan sekunder digunakan untuk :
- Tegangan st-by 3.3v untuk mother-board dari D6201 (cold chasis).
- Suply Vcc MIP2H2 dari D6104 pada hot chasis (untuk tegangan start sirkit ada didalamMIP2H dari pin-5).
- Suply Vcc CXA3810 dari D6105 pada hot chasis.
CXA3810 mempunyai fungsi ganda, yaitu sebagai :
- PFC driver (gambar.2).
- Power suply utama driver (gambar.3).
- AC detect sensor (gambar.4).
Ada 4 buah photocoupler, masing2 untuk :
- PH6101 -Kopel tegangan “AC det” dari hot chasis ke cold chasis
- PH6102 - Kopel umpan balik power suply st-by 3.3v
- PH6103 - Kopel kontrol “on-off” dari cold chasis ke hot chasis
- PH6301 - Kopel umpan balik power suply utama 12v dan 24v
SIRKIT PROTEK
Power suply ini mempunyai 3 buah sensor protek yang akan me-matikan kontrol power-on. Jika modul power suply mendapat perintah power-on dari main-board, maka pada basis Q6202 akan ada tegangan sekitar “0.3v”. Jika terjadi protek maka tegangan basis Q6202 ini akan menjadi “0v” (gambar.4).
- Over Voltage Protektor tegangan 24 - sensor zener D6205 (gambar.5a).
- Over Voltage Protektor tegangan 12v - sensor zener D6204 (gambar.5a).
- Protek 3.3v st by drops (sensor Q6204) – normal kolektor Q6204 adalah “0v” (gambar.5b).
- Protek dapat dilumpuhkan dengan men-short-kan C-E transistor Q6203.
Gambar.5a | Gambar.5b |
Pada modul power suply ini terdapat kontrol “on-off” tegangan 12v untuk Panel, yang dilakukan menggunakan ic Q6402 (gambar.6)
|
TROBELSHUTING
Power suply utama tidak kerja :- Cek pada konektor dari mother-board apa sudah mendapat tegangan pada pin Power-on (sekitar 2-3v) dari mother-board
- Cek basis Q6202 apa sudah ada tegangan sekitar 0.3v. Kalau tidak ada tegangan – berarti protek aktip bekerja atau ada komponen yang rusak.
- Cek apakah CX3810 sudah mendapat tegangan suply Vcc dari tranfo st-by (………pengukuran ground pada hot chasis)
- Cek apakah tegangan pada pin-24 sudah berubah menjadi “0v”
- Cek apakah tegangan pada elko besar telah naik menjadi sekitar 390v (………artinya PFC telah bekerja)
- Cek nilai serial resistor R6301 sampai R6305, atau mungkin ada kerusakan komponen pada pin Ac det input yang setengah short.
- Cek apakah sudah ada tegangan dari diode bridge D6303
Skematik lengkap dapat di download dari sini.http://elektrotanya.com/sony_kdl-32bx320_321_420_421_40-46bx420_421_chassis_az2-uk.pdf/download.html
Memahami power suply LCD seri - 5
Power suply Utama
Yang perlu selalu diingat ketika repair bagian power suply uatama :
- Hanya akan bekerja ketika pada posisi “power-on”, sehingga ic driver mendapat tegangan Vcc sekitar 15v
- Hanya akan bekerja jika PFC telah bekerja, sehingga pada elko besar ada tegangan sekitar 390v
Dibawah ini adalah contoh power suply utama yang menggunakan driver NCP1396 :
- NCP1396 bisa bekerja pada frekwensi 50Khz hingga 500Khz.
- Sirkit semacam ini dinamakan Resonant Converter atau LLC.
- Ciri lain sirkit Resonant Converter adalah bagian sekunder yang mirip dengan power suply dengan center-tap. Berbeda dengan powe suply stand-by yang menggunakan sistim PWM, maka disini bentuk pulsa-pulsa output memang hampir mirip dengan ac sinus.
- Kalau dalam sistim PWM pengaturan tegangan output agar stabil adalah dengan cara merubah lebar pulsa PWM, maka disini pengaturan tegangan output dilakukan dengan cara merubah “frekwensi” kerja osilator driver.
- Bagian output power suply di-inputkan pada sirkit “L” kumparan primer dan “C54” yang membentuk sebagai “serial resonant”. Oleh karena itu C54 tidak boleh diganti dengan sembarang nilai. Jika frekwensi ic driver berubah maka tegangan sekunder juga akan berubah.
- Saat “power-on” maka NCP1396 bersama dengan ic driver PFC akan mendapat suply Vcc 15v dari tranfo stand-by dari sirkit seperti gambar dibawah ini. NCP akan mulai bekerja minimal jika mendapat tegangan sekitar 12.5v
- Mirip dengan sirkit vertikal-out, disini juga menggunakan sirkit “pump-up” untuk menaikkan tegangan Vcc yang digunakan untuk suply Vcc driver FET bagian atas pada pin-16. Sirkit pump-up terdiri dari D22 dan C12
- BO (brown-out) pin-5 NCP1396 merupakan input untuk me-nyensor tegangan PFC melalui R31, R32, R33. Jika tegangan PFC belum normal 390v atau pin-5 tegangan kurang dari 1v - maka NCP1396 belum akan bekerja.
Troubelshuting
Power suply utama tidak kerja
- Cek pin-power pada konektor ke mother board apa sudah ada tegangan 3v.
- Cek apakah tegangan suply Vcc 15 sudah ada pada ic driver power suply utama dan ic driver PFC. Biasanya disebabkan Tr regulator 15v rusak
- Cek apakah tegangan 390 sudah ada pada elko besar. Jika belum ada maka problem bagian PFC dulu yang mesti diselesaikan.
- Cek mungkin serial R31, r32, R33 sensor tegangan 390v ada yang nilainya molor atau C4 bocor
- Jika C41, C42, C43 ada yang short juga dapat menyebabkan NCP1396 tidak kerja.
- Cek sirkit umpan balik dari bagian sekunder ke bagian primer yang melalui photo coupler.
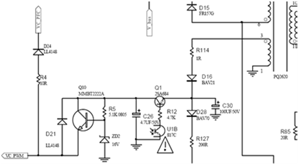
Tegangan 15 Vcc ke ic driver tidak ada atau drops.
- Dapat disebabkan ic driver power suply utama atau ic driver PFC pin-Vcc short (ic driver rusak) – coba pin-Vcc diopen dulu.
- Cek pin-power pada konektor ke mother-board apakah sudah ada tegangan sekitar 3v - demikian juga pada basis Tr Q9
- Cek apakah elko C30 sudah ada tegangan 20v
- Cek apakah pada elko C26 sudah ada tegangan 20v. Kalau tidak ada kemungkinan photocoupler U1 rusak
- Cek apakah emitor Tr Q10 sudah ada tegangan 15. Kalau tidak ada kemungkinan Zener ZD2 atau Tr Q10 rusak.
Dapatkah power suply utama di Gacun :
- Tidak bisa - Sebab Gacun merupakan PWM power suply.
Trik merepair modul power suply tanpa dihubungkan dengan mother-board
- Lepas modul power suply.
- Pasang sebuah resistor 1K antara pin Power-on dengan pin-5v.
- Maka kalau semuanya normal, semua tegangan pada konektor ke mother-board harus bisa keluar
Memahami power suply LCD – seri 6
Memahami fungsi tegangan “AC DET”
Tegangan ac yang tiba-tiba drops atau mati kadang dapat menyebabkan terjadinya eeprom data error. Fungsi sirkit AC Det atau AC off Det adalah mematikan kerja mikrokontrol jika tiba-tiba tegangan AC input drops (….ini baru teori pribadi lho…sebab selama ini kami belum pernah mendapatkan artikel yang membahas tentang hal ini……) .Tidak semua power suply LCD mempunyai pin-AC Det, dan dalam teknologi Tv CRT dapat diketemukan pada model-model baru Tv sharp.
Sirkit AC Det LCD dibagi menjadi 2 bagian, yaitu
Pertama yang ada pada bagian hot chasis.
- Sirkit ini mendeteksi tegangan ac input (lihat gambar dibawah) melalui serial R7111/7112/7113
- Pada kondisi normal tegangan pada R7109 lebih besar dari 6.8v, sehingga zener D7103 tembus, basis Q7101 ada tegangan, Q7101 “on”, dan arus mengalir melalui diode photocoupler PC7
- Jika tiba-tiba tegangan Ac input drops, maka tegangan pada R7109 juga drops kurang dari 6.8v, Zener tidak tembus, Q7101 “off”, dan arus tidak ada pada diode photocoupler.
Kedua yang ada pada bagian cold chasis.
- Melalui photocoupler informasi AC det ini dihubungkan ke bagian cold chasis melalui photocoupler ( seperti terlihat pada gambar dibawah).
- Pada kondisi normal pin-9 Ac det harus ada tegangan sekitar “4v”
- Jika tegangan ac input drops, maka pin-9 AC det tegangan akan berubah menjadi “0v”, dan akan menyebabkan mikrokontrol berhenti bekerja.
- Kadang sering dijumpai kerusakan pada sirkit Ac Det pada LCD. Sehingga walaupun tegangan ac input normal, tegangan pada pin-9 Ac Det “nol”., karena itu perlu dilacak kerusakannya.
- Tidak ada tegangan AC det dan tegangan st-by akan menyebabkan mikrokontrol tidak bekerja.
Contoh lain sirkit Ac Det
![[image%255B4%255D.png]](https://blogger.googleusercontent.com/img/b/R29vZ2xl/AVvXsEjavjG-_t-V2rSSHVhnJojl5VMEUXx-3o_haLUDBE8Hsowt8QVVgTWaCZBNJ4OsDygU-l4ZSVLhI1DTLDT1zarvqRHmOZilHhp7VtbqcJj8d19UrYOzaeNN28TpTjX77TkqgO8TjEQQhqly/s1600/image%25255B4%25255D.png)
![[image%255B17%255D.png]](https://blogger.googleusercontent.com/img/b/R29vZ2xl/AVvXsEhe5cGWxp2jXiONgXvjFy7gCtea4hSYWjp4WYTPGem8WS2zz2QtFtu421QcWvJJSGUmy0piQdaO5e0UAvcXNu_UaI5Ec7N_K5bKHWn_ZcF77wt93gZGE_wLvLiEjI-ljskYWoGG2fPi4Vav/s1600/image%25255B17%25255D.png)
![[image%255B23%255D.png]](https://blogger.googleusercontent.com/img/b/R29vZ2xl/AVvXsEjJCI4lFKU5E6aFvTz3tOCsSqQuJe-qZ0yxLIuk4shon1qRYgtxFYL-VfTVG38afZfYkPMjaD9kG13McI_5iCqg_I1EEl2lqN-cNShzLBsQyQHog90h-F7DcEOFjJLHrV_rpDbgRwHAaMfr/s1600/image%25255B23%25255D.png)
Tidak ada komentar:
Posting Komentar